蒙商银行通辽分行2025年联合收单项目采购入围结果公告
内蒙古招标有限责任公司受蒙商银行股份有限公司通辽分行的委托,于2025年11月27日就蒙商银行通辽分行2025年联合收单项目采购(二次)采用公开招标方式进行采购。现就本次采购的入围结果公告如下。
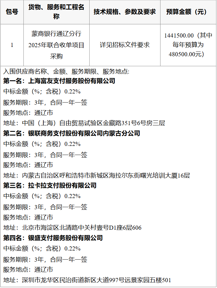
1.采购项目名称:蒙商银行通辽分行2025年联合收单项目采购(二次)
2、项目编号:ZB2025061007
3、中标(成交)供应商名称及中标(成交)价格:

4、公告时间:2025年12月01日-2025年12月03日
5、采购单位名称:蒙商银行股份有限公司通辽分行
采购单位地址:内蒙古通辽市科尔沁区明仁大街665号
联系人:刘斌
联系电话:0475-6396003
6、采购代理机构名称:内蒙古招标有限责任公司
地址:通辽市经济技术开发区水域蓝湾AB区西门北侧
联系人:卢晶晶
联系电话:18747557485
内蒙古招标有限责任公司
2025年12月01日
评论加载中
相关文章
- 蒙商银行通辽分行2025年联合收单项目招标
- 蒙商银行通辽分行2025年联合收单项目采购招标
- 蒙商银行采购建信金科等17家企业技术服务,CIO任消金公司董事长,薪酬行内第一
- 蒙商银行呼伦贝尔分行2025年-2027年信用卡部联合收单外包服务项目成交公示
- 蒙商银行呼伦贝尔分行2025年-2027年信用卡部联合收单外包服务项目竞争性磋商公告
- 蒙商银行2025年快捷支付联合营销活动服务项目成交公示
- 蒙商银行呼伦贝尔分行2025年-2027年信用卡部联合收单外包服务项目竞争性磋商公告
- 蒙商银行鄂尔多斯市分行关于内蒙古响沙湾智慧景区收单项目中标公告
- 蒙商银行锡林郭勒分行联合收单服务采购项目中标公示
- 蒙商银行巴彦淖尔分行2025年联合收单服务项目成交公示
月点击排行

粤公网安备 44030602000994号