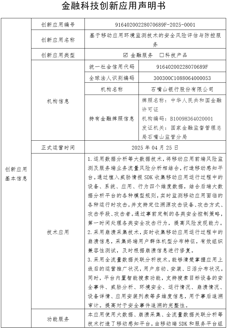
金融科技创新应用声明书:基于移动应用环境监测技术的安全风险评估与防控服务
本应用使用大数据、崩溃采集、全流量数据关联分析等技术打造了移动感知平台,由移动端SDK和服务平台组成。其中,移动端SDK负责数据采集、上送和最终策略执行。服务平台负责业务数据分析,采用大数据分析引擎对数据进行清洗、处理、分析和响应,并最终完成移动应用的威胁数据和运营数据分析。平台还提供了资产发现、终端环境监测、终端风险识别、终端异常访问监测、终端风险处置、终端风险溯源等功能,能有效应对各种终端动态安全风险事件。
本应用由石嘴山银行负责系统研发、运维并提供金融应用场景,此外无其他机构参与。
创新性说明:
1. 在资产梳理方面,采用了流量解析还原技术,自动化分析接入的流量,自动聚合分析到的应用业务平台站点,可高效梳理出应用资产台账。
2. 在终端安全方面,采用终端环境采集技术,可有效发现来自终端应用运行过程中的环境风险,可发现自动化工具、设备造假检测、自动化攻击检测等,有效防止来自终端的安全威胁。
3.在风险处置方面,可提供平台直接处置、告警、通过kafka或syslog以及API等方式提供给第三方由第三方进行处置等多种风险处置方式,提高对于风险的处置效率。
4. 风险溯源方面,平台记录全量的流量访问记录,可通过IP、UA、设备、用户等多维度进行风险溯源,提升了风险溯源效率。
5. 在反诈协同联动方面,当平台识别到风险模型中定义的高风险行为时,将同步触发反诈信息共享机制,自动向宁夏回族自治区公安厅反诈中心推送风险用户联系方式、风险行为特征、操作场景等关键信息,为反诈中心及时开展预警拦截、精准劝阻等工作提供信息,从源头遏制电信网络诈骗案件发生,最大限度保障客户资金安全。


粤公网安备 44030602000994号