资讯
焦点
业界
视角
创新
评测
企业
投融资
政策
国际
调研
专栏
活动
数据库
牌照查询
资料查询
财报查询
支付数据查询
交通支付查询
金松奖
投稿
会员登录
会员注册
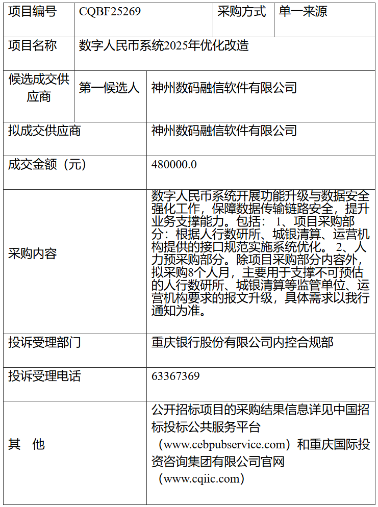
重庆银行数字人民币系统2025年优化改造项目中标公告
2025-12-24 8:50
来源:移动支付网
详情见官方公告
分享
(
)
收藏
评论加载中
相关文章
重庆银行数字人系统2025年优化改造项目中标供应商公示
重庆银行技术测试2025-2026年人力服务建库方案中选候选人公示
重庆银行技术测试2025-2026年人力驻场外包服务项目公开比选公告
重庆银行科技部社招,涉系统、网络、网络安全等管理岗及系统分析岗
【招聘】重庆银行科技部社招,涉系统分析、安全、软件研发、运维等岗位
重庆银行科技创新中心项目迎新进展,总投资或超6亿
【招聘】重庆银行科技部发布19个岗位,涉安全、数据、研发、运维等
重庆银行成功获批服务贸易外汇收支便利化试点银行资格
【招聘】重庆银行风险管理部发布系统规划岗、市场风险管理岗
【招聘】重庆银行科技部招人,涉架构、安全、数据、研发等
月点击排行
海航商业控股拟转让卡友支付股权!
吉林银行秦季章被带走调查?主持该行零售变革、提出数字化等“四大转型”
拉卡拉等入选2025年度互联网平台互通互操作典型案例
农发行农发智贷平台风控咨询服务项目评审结果公示
dLocal加入Circle Payments网络,实现稳定币支付
新大陆主持制定国内首个移动设备条码识读行业标准
Sei区块链与小米达成全球合作,将加密钱包预装至小米手机
央行公示最新支付续展!传化支付换发“长期有效”牌照
万事达卡“一键支付”(Click to Pay)将于2026年初在台湾落地
快手半年支付渠道手续费超15亿,小店主已支持开通“快手支付”
关于本站
联系我们
版权声明
手机版
Copyright © 2011-2025 移动支付网
粤ICP备11061396号
粤公网安备 44030602000994号
深圳市宇通互联信息技术有限公司 地址:深圳市宝安区新安街道28区宝安新一代信息技术产业园C座606