石狮农商银行被罚148万,涉违反支付、反洗钱等管理规定


2026-1-14 9:49来源:移动支付网

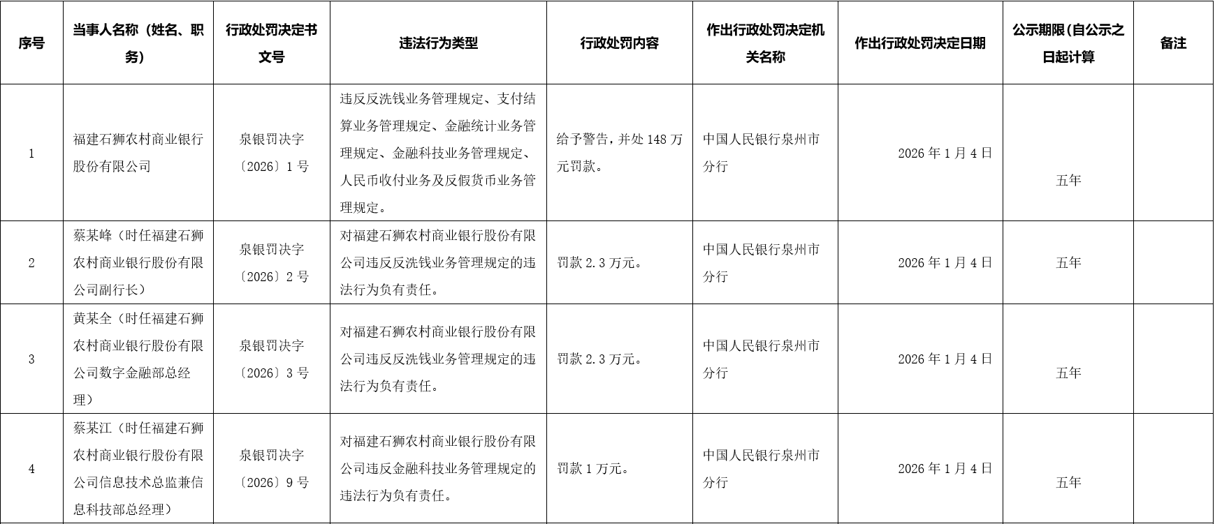
1月12日,中国人民银行泉州市分行发布新罚单。福建石狮农村商业银行股份有限公司因违反反洗钱业务管理规定、支付结算业务管理规定、金融统计业务管理规定、金融科技业务管理规定、人民币收付业务及反假货币业务管理规定,被警告并罚款148万元。

此外,该行副行长蔡某峰被罚款2.3万元,该行数字金融部总经理黄某被罚款2.3万元,该行信息技术总监兼信息科技部总经理蔡某江被罚款1万元。

评论加载中
相关文章

月点击排行
关于本站    联系我们    版权声明    手机版
Copyright © 2011-2026 移动支付网    粤ICP备11061396号    粤公网安备 44030602000994号
深圳市宇通互联信息技术有限公司    地址:深圳市宝安区新安街道28区宝安新一代信息技术产业园C座606