12月起支付宝财付通转账限笔限额 线上支付也将施行借贷分离?


上图为自12月1日起,财付通和QQ支付账户对于“转账”笔数和每日具体限额的通知


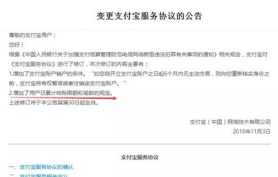
上图为自12月1日起,支付宝账户对于“转账”笔数和每日转账限额的通知
原因来自于监管要求:

老编的看法是央行发现由于第三方支付公司的存在,像支付宝微信这种,导致银行卡越来越没啥鸟用了,为了金融安全,央行需要确立银行卡的优势地位;为啥?国家对银行的掌控力度强,而第三方主要是私营背后股东各种国际背景,而且目前没有“网联”,交易都是封闭式的,央行实在没法放心,希望资金尽量从银行卡走,支付公司有个官方名称,叫:非银行金融机构,给第三方支付公司的定位强调了无数遍:为用户提供便捷快捷的小额支付服务。
意思是说你用支付宝上网买买衣服点个外卖啥的同意,但不能把银行卡里面的钱全往微信支付宝里存,这就破坏了整个资金流通的金融生态了。以上的各种限制其实就一个意思:不论是财付通QQ、微信支付、支付宝、等第三方支付账户,都不能成为具备普遍意义上的金融工具能力。只能做一个存点零花钱用来支付消费的电子钱包,这么一说大家都能理解了。
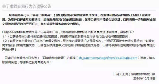
如此一来,费改后导致线下交易量锐减而线上交易量猛增的情况将得到一部分遏制。如此同时不论是微信支付还是支付宝口碑,都在进群线下商户收单市场,但他们对于虚假交易和套现行为的打击是不遗余力的,因为他们不用靠此类交易量向监管套利,目前微信支付的窗口已经关闭,而支付宝口碑的套利窗口也正在关闭,支付宝发布关于虚假交易行为的预警公告如下:

关于虚假交易行为的预警公告
城市服务商(以下简称“服务商”)是口碑业务发展的重要合作伙伴,在监督和提高商户服务上起到了重要作用。为维护口碑正常经营秩序,加强服务商对门店的规范运营,保障口碑用户等的合法权益,口碑将进一步加强对虚假交易等违规行为的严厉打击,并希望得到服务商的全力配合。
口碑会不定期排查虚假交易占比较高的门店,对向其提供运营服务的服务商发送预警邮件,具体如下:
(1)口碑会每周以邮件形式进行预警提醒,请服务商在收到邮件后尽快与门店共同开展自查自纠;
(2)如服务商所服务的门店存在虚假交易的,服务商必须督促门店开展整改,并保证不再发生虚假交易行为;如服务商未督促门店完成整改的,口碑在后续排查中又发现该门店存在虚假交易的,口碑将依据相应制度和规则对服务商进行严肃处理!
口碑的排查邮件将以名为:“口碑合作商管理”的邮箱发出,请各服务商关注,感谢各位服务商的配合!
口碑(上海)信息技术有限公司
2016年10月18日

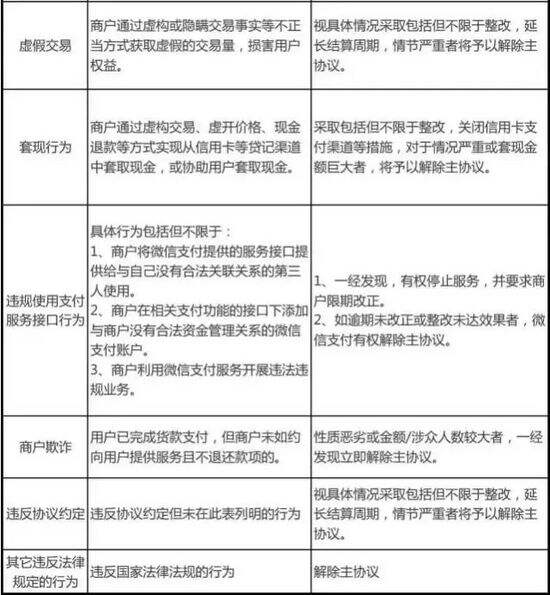
微信支付发布关于违规商户处理规则的公告:

此外据小道消息称,线上支付也将实行借贷分离政策。即绑定储蓄卡支付的时候一个费率,绑定信用卡支付的时候一个费率,费率的标准将向线下费率统一!具体通知可能要到年底或明年年初。

粤公网安备 44030602000994号