邮储银行信用卡中心进一步加强信用卡资金用途管控
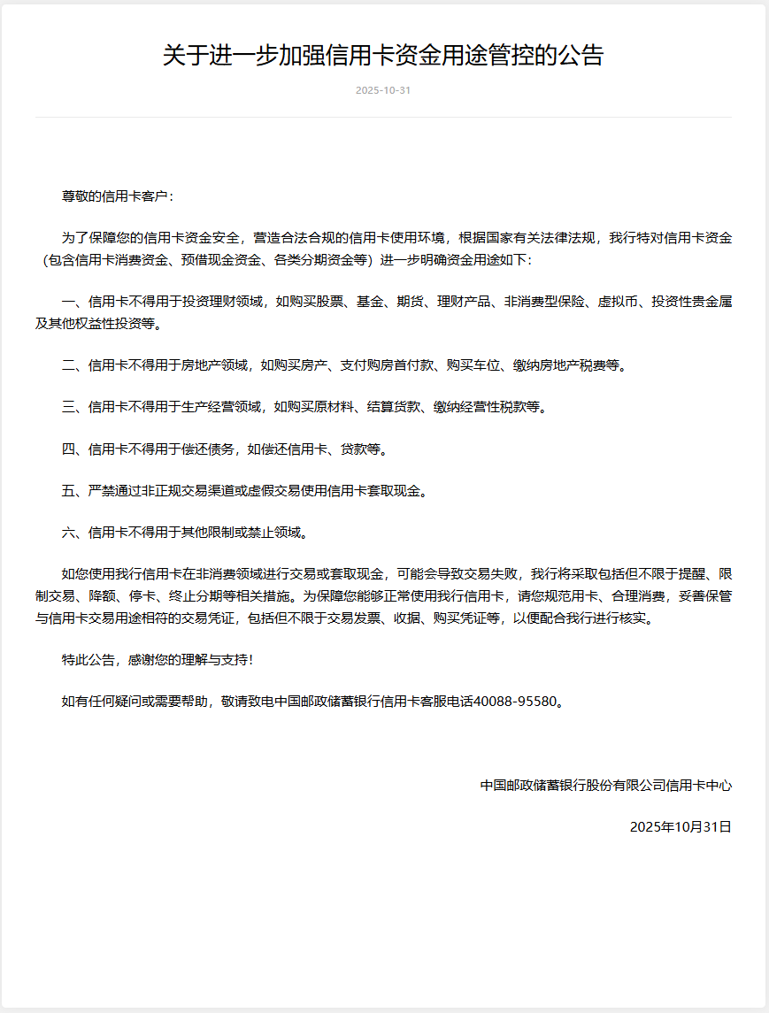
10月31日,邮储银行信用卡中心发布关于进一步加强信用卡资金用途管控的公告。公告称,为了保障用户的信用卡资金安全,营造合法合规的信用卡使用环境,根据国家有关法律法规,邮储银行特对信用卡资金(包含信用卡消费资金、预借现金资金、各类分期资金等)进一步明确资金用途如下:
一、信用卡不得用于投资理财领域,如购买股票、基金、期货、理财产品、非消费型保险、虚拟币、投资性贵金属及其他权益性投资等。
二、信用卡不得用于房地产领域,如购买房产、支付购房首付款、购买车位、缴纳房地产税费等。
三、信用卡不得用于生产经营领域,如购买原材料、结算货款、缴纳经营性税款等。
四、信用卡不得用于偿还债务,如偿还信用卡、贷款等。
五、严禁通过非正规交易渠道或虚假交易使用信用卡套取现金。
六、信用卡不得用于其他限制或禁止领域。
如用户使用邮储银行信用卡在非消费领域进行交易或套取现金,可能会导致交易失败,邮储银行将采取包括但不限于提醒、限制交易、降额、停卡、终止分期等相关措施。为保障用户能够正常使用邮储银行信用卡,请用户规范用卡、合理消费,妥善保管与信用卡交易用途相符的交易凭证,包括但不限于交易发票、收据、购买凭证等,以便配合邮储银行进行核实。

评论加载中
相关文章
- 【招聘】邮储银行信用卡中心发布科技类岗位,涉开发、测试、数据、技术架构等
- 【招聘】邮储银行信用卡中心发布大批量岗位,涉科技部、创新支付部等
- 邮惠万家银行副行长将任邮储银行信用卡中心总经理,获批不到2个月
- 【招聘】邮储银行信用卡中心招软件研发、测试、技术架构等多个岗位
- 【招聘】邮储银行信用卡中心招招研发、测试、数据分析、产品经理等岗位
- 邮储银行信用卡中心获批开业,集齐6大行
- 兴业银行信用卡中心2025年信用卡微信支付宝线上场景营销服务项目入围候选人公示
- 【招聘】中信银行信用卡中心社招产品经理岗
- T-Mobile与Capital One合作推出首张信用卡
- 财付通修订《信用卡还款服务协议》,2025年11月24日起生效
月点击排行

粤公网安备 44030602000994号