工农中等银行收反洗钱、征信罚单 多位行长同时被罚
近日,中国人民银行合肥中心支行(下称“央行合肥中心支行”)发布新罚单。中国工商银行池州分行、中国农业银行黄山分行、中国银行淮北分行、东莞银行合肥分行、徽商银行等五家银行因多项违法行为被处罚。
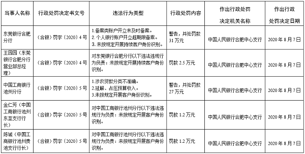
其中,中国工商银行池州分行因涉农贷款分类不准确;延解、占压预算收入;未按规定开展客户身份识别3项违规行为被央行合肥中心支行警告并罚款27万元。同时,时任中国工商银行池州东至支行行长金仁芳和中国工商银行池州贵池支行行长陈诚因对该行未按规定开展客户身份识别负责被分别罚款1.2万元。
中国农业银行黄山分行因单位银行结算账户开立未备案或未及时备案;单位银行结算账户撤销未备案或未及时备案;单位银行结算账户撤销后继续使用;未按规定重新识别客户身份4项违规行为被央行合肥中心支行警告并罚款26.5万元。同时,时任中国农业银行黄山昱城支行副行长王剑因对该行未按规定重新识别客户身份负责被罚款1.2万元。
中国银行淮北分行因存款账户归属错误,企业担保方式统计有误,小微企业主统计有误;单位银行结算账户撤销未备案;个人银行结算账户开立未备案;未经同意查询个人信息(企业)信贷信息;未按规定开展持续客户身份识别5项违规行为被央行合肥中心支行警告并罚款37万元。同时,时任中国银行淮北分行副行长欧阳浩因对该行未经同意查询个人信息(企业)信贷信息和未按规定开展持续客户身份识别负责被罚款3万元。
徽商银行因备案类账户开立未及时备案;个人银行账户开立未备案;经收预算收入未在规定账户核算,转入“待结算财政款项”以外其他科目或账户核算;违反安全管理规定;未按规定开展客户身份识别5项违法行为被央行合肥中心支行警告并罚款警告并罚款49.5万元。同时,时任徽商银行合肥香樟大道支行行长徐慧、徽商银行合肥宁国路支行行长唐勇因对该行未按规定开展初次客户身份识别负责被分别罚款1.2万元,而徽商银行合肥新站支行行长胡昊因对该行未按规定调整客户风险等级负责被罚款1.5万元。
东莞银行合肥分行因备案类账户开立未及时备案;个人银行账户开立超期限备案;未按规定开展持续客户身份识别3项违法行为被央行合肥中心支行被警告并罚款31万元。同时,时任东莞银行合肥分行营业部总经理王园园因对该行未按规定开展持续客户身份识别负责被罚款2.5万元。




近期银行罚单中反洗钱罚单出现的频率越来越高,而央行也逐渐加强反洗钱打击力度。
8月3日,中国人民银行召开2020年下半年工作电视会议。会议中强调2020年下半年将继续依法有效开展反洗钱监管、调查与监测分析。
7月21日,中国人民银行反洗钱局还发布了2019年反洗钱调查协查总体情况。总体情况显示2019年中国人民银行各分支机构发现和接收重点可疑交易线索15755份;筛选后共对1143份线索开展反洗钱调查;向侦查机关移送线索4858条,同比增长33.17%;侦查机关立案474起,同比增长13.13%。协助侦查机关对4007起案件开展反洗钱调查,同比分别增长50.47%;协助破获涉嫌洗钱等案件共622起,同比增长15.19%。
此外,6月24日,中国人民银行行长易纲也在金融行动特别工作组(FATF)第31届第3次全会上表示,中国显著加大了国家反洗钱和反恐怖融资工作力度,持续强化国家反洗钱和反恐怖融资协调机制,拓宽反洗钱监管的广度、增强反洗钱监管的实效,加大反洗钱处罚力度。此外,还将在4方面推动反洗钱监管工作:
首先,已经启动了《反洗钱法》的修订工作,进一步完善法律制度,研究解决互评估报告中指出的主要问题。
第二,持续强化国家反洗钱和反恐怖融资协调机制,并将反洗钱和反恐怖融资工作纳入国务院金融稳定发展委员会议事日程。
第三,拓宽反洗钱监管的广度、增强反洗钱监管的实效,加大反洗钱处罚力度。
第四,为国际合作进一步夯实了法律基础。

粤公网安备 44030602000994号